Digital
Transformation

  • Transform you into a Digital Organization
  • Enable visibility into your Business Processes
  • Access Content and Workflow instantly
  • Collaborate Globally

Better Outcome Through Smarter
Software

Informed Decisions
Through Analytics

User-Friendly Solutions To Complex Business Problems

Application Access Via Mobile

Agile Software Solutions To Your Business Challanges

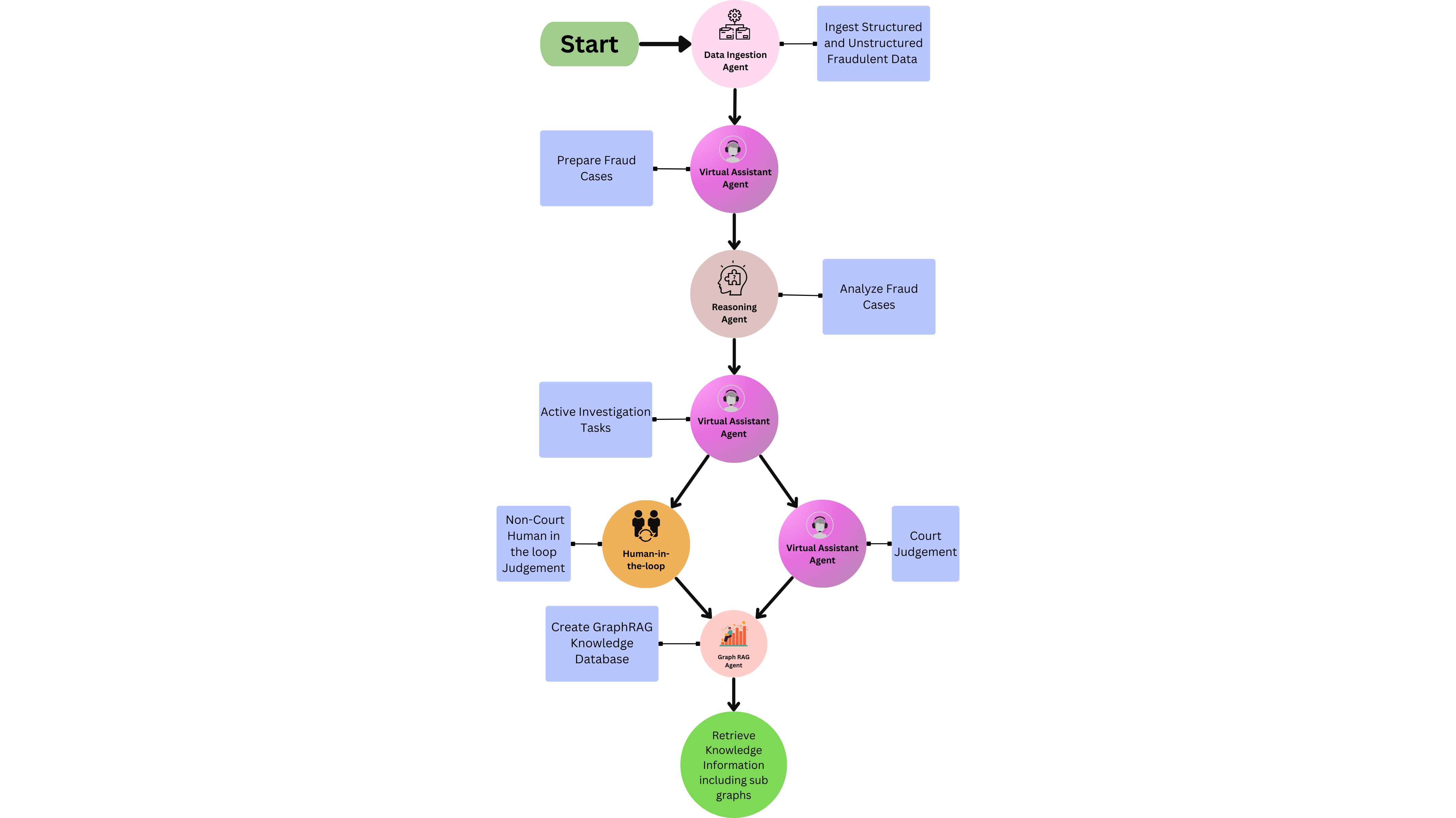
Agentic Workflow

Accounts Payble

Investigative Fraud

Welcome to SoluSoft.AI – Revolutionizing Business Processes with AI-Driven Intelligence At SoluSoft, Inc., we are transforming the way businesses operate by seamlessly integrating AI-powered automationinto enterprise workflows. With decades of expertise in Enterprise Content Management (ECM), Case Management, Knowledge Management, Document Management, and Record Management, we empower organizations to streamline operations, optimize efficiencies, and drive innovation.

Our next-generation AI agents redefine automation by orchestrating workflows through an intelligent router, ensuring seamless collaboration between agents. From intelligent ingestion of structured and unstructured data to automated case creation, virtual assistance, and advanced reasoning, each AI agent plays a crucial role in optimizing operations.

At the core of this system, the router dynamically routes work items between agents, intelligently capturing key metrics—source agent, destination agent, processing time, and other critical workflow data. This real-time tracking feeds into the Analytics Agent, providing deep workflow insights that drive business intelligence, process optimization, and performance evaluation.

By structuring, retrieving, and processing work items and cases with unmatched precision, our AI-powered ecosystem maximizes efficiency, enhances accuracy, and unlocks valuable business insights, enabling organizations to make data-driven decisions with confidence.

Step into the future of enterprise automation with SoluSoft.AI—where AI-driven intelligence powers business transformation.

Our AI-Powered Products and Services


AI Agents Tailored for Business Transformation

Our AI agents are designed to address specific business challenges, making your processes faster, smarter, and more efficient:

AI Ingestion Agents

Streamline data integration into Enterprise Content Management (ECM) Case Management (CMS), Document Management (DMS) Systems and other platforms. These agents automatically extract, classify, and validate data from diverse sources such as Email, Database, Shared Folder, ensuring seamless and accurate ingestion of information into your systems.

AI Virtual Agents

Enhance case processing and workflow management with intelligent automation. These agents triage cases, resolve inquiries, and accelerate decision-making, ensuring faster outcomes for both customers and internal teams.

AI Retrieval Agents (RAG & GraphRAG)

Empower your teams with Retrieval-Augmented Generation (RAG) and GraphRAG agents. Access precise knowledge, content, and insights from repositories and interconnected graphs, enabling contextual and accurate decision-making.

AI Content Generation Agents

Automate communication and content creation:
• Generate business emails and correspondence tailored to specific needs.
• Summarize lengthy documents into concise insights.
• Translate content between languages.
• Convert files between formats with accuracy and efficiency.

AI Analytics Agents

Gain real-time visibility into your business processes with analytics powered by natural language queries:
• Monitor metrics and performance with interactive dashboards.
• Identify bottlenecks, trends, and improvement opportunities.
• Receive predictive insights for proactive decision-making.

End-to-End AI Services


Transform your business processes with our end-to-end AI services. We design, develop, and deploy AI solutions to address your specific operational challenges:

• AI Agent Development

Our experts craft AI agents tailored to your business, empowering you to process, analyze, and leverage data more effectively.

• Business Process Optimization

Integrate AI with your existing systems to streamline workflows, reduce costs, and enhance operational efficiency.

• Knowledge & Content Enhancement

Maximize the value of your content repositories by enabling advanced search, retrieval, and actionable insights with AI.

• Scalable AI Integration

Our solutions are built for scalability, ensuring your AI tools grow alongside your business needs.

At SoluSoft, our innovative suite of AI agents is designed to address specific business challenges, enabling you to achieve faster, smarter, and more efficient processes. Here’s a closer look at each agent and how they revolutionize business operations:

1. AI Ingestion Agents

Streamline the flow of information into your systems with cutting-edge AI tools that automate data capture and processing..

Features:

• Automated Data Extraction: Extract structured and unstructured data from a variety of sources, including scanned documents, emails, PDFs, and web forms.

• AI-Powered Classification: Automatically classify and categorize documents for seamless integration into ECM, Case Management, or Knowledge Management systems.

• Data Validation: Data Validation: Identify and correct errors during the ingestion process to ensure data accuracy and compliance.

Business Impact:

• Faster Onboarding: Quickly process forms, invoices, contracts, and other essential documents.

• Error Reduction: Minimize human errors in data entry and validation.

• Scalable Processes: Handle high volumes of data without additional manpower.

2. AI Virtual Agents

Enhance customer service and internal workflows with intelligent agents that automate case resolution and process management.

Features:

• Case Triage and Resolution: Automatically assess incoming cases, prioritize them based on urgency, and provide resolutions using predefined workflows.

• 24/7 Availability:Serve customers or handle internal tasks round-the-clock without downtime.

• Omnichannel Support:Interact with users through chatbots, emails, and other communication platforms.

Business Impact:

• Improved Customer Experience:Reduce response times and resolve issues more efficiently.

• Cost Savings:Lower the need for human intervention in repetitive or low-value tasks.

• Enhanced Productivity:Free up your team to focus on more strategic initiatives.

3. AI Retrieval Agents (RAG)

Leverage Retrieval-Augmented Generation (RAG) technology to access and synthesize information from vast repositories of knowledge.

Features:

• Contextual Search:Retrieve the most relevant content from extensive databases using advanced natural language understanding.

• Knowledge Summarization:Summarize long documents, reports, or archives to extract actionable insights.

• Real-Time Recommendations:Provide instant, intelligent suggestions during decision-making processes.

Business Impact:

• Accelerated Research:Spend less time searching and more time making informed decisions.

• Improved Accuracy: Get the most relevant answers without sifting through irrelevant data.

• Optimized Knowledge Utilization:Maximize the value of your existing content repositories.

4. AI Content Generation Agents

Revolutionize communication and documentation with AI tools that create business-related content with precision and efficiency.

Features:

• Email Drafting:Automatically generate professional emails tailored to your recipients and context.

• Correspondence Templates:Create letters, memos, and proposals with customizable templates.

• Content Summarization:Condense lengthy documents into concise summaries without losing key points.

• Multilingual Translation:Translate documents into multiple languages while preserving tone and context.

Business Impact:

• Streamlined Communication:Save time on repetitive correspondence tasks.

• Enhanced Consistency: Maintain a uniform tone and style across all communications.

• Global Reach:Communicate effectively across different languages and cultures.

5. AI Process Optimization Agents

Optimize and automate entire business processes with end-to-end AI solutions designed to increase efficiency.

Features:

• Workflow Automation:Streamline repetitive tasks across departments, from approvals to reporting.

• Predictive Analytics:Use AI to anticipate trends and proactively address challenges.

• Process Insights:Continuously analyze workflows to identify bottlenecks and suggest improvements.

Business Impact:

• Time Savings: Reduce time spent on manual processes.

• Increased Productivity: Empower your team to focus on value-added activities.

• Actionable Insights:Make data-driven decisions based on real-time process analysis.

Why SoluSoft's AI Agents?

• Custom-Built for Your Needs:Each agent is designed to integrate seamlessly with your existing systems and workflows.

• Scalable Solutions: Whether you're a small business or a global enterprise, our agents can scale to meet your demands.

• Proven Expertise:With decades of experience in enterprise platforms, SoluSoft delivers reliable, impactful AI solutions.

6. AI Analytics Agent

Gain actionable insights into your business processes with SoluSoft’s AI Analytics Agent, designed to provide comprehensive visibility and data-driven recommendations for both users and management.

Features:

• Process Monitoring and Reporting: Continuously track and report on key performance indicators (KPIs) across all business processes.

• Real-Time Dashboards: Provide users and management with intuitive dashboards for real-time visibility into workflows, bottlenecks, and overall process health.

• Advanced Data Analysis: Use AI algorithms to identify trends, predict outcomes, and uncover inefficiencies in your business processes.

• Customizable Analytics Models:Tailor analytics to focus on the metrics that matter most to your organization, from cycle times to error rates.

• Proactive Alerts:Automatically notify stakeholders of potential issues or opportunities for improvement based on predictive analytics.

Business Impact:

• Enhanced Decision-Making: Empower management and users with the data they need to make informed decisions.

• Improved Efficiency:Identify and address process inefficiencies before they escalate.

• KPI Alignment: Ensure all departments and processes are aligned with organizational goals through transparent metrics.

• Strategic Insights:Use predictive analytics to plan future strategies and allocate resources more effectively.

• Increased Accountability:Monitor team and individual performance with clarity, fostering a culture of accountability and continuous improvement.

How the AI Analytics Agent Works

1. Data Collection: Automatically gather data from your ECM, Case Management, and other enterprise systems.

2. AI Analysis:Apply machine learning and AI models to analyze and visualize data in meaningful ways.

3.Insights Delivery:Deliver actionable insights and recommendations through interactive dashboards, reports, and alerts.

Integrated Benefits of the AI Analytics Agent

• User-Level Insights:Provide team members with real-time data to manage their tasks and improve performance.

• Management Visibility:Give leadership a bird’s-eye view of the entire business process landscape for better governance and strategy.

• Process Optimization: Continuously refine workflows based on insights, resulting in time and cost savings.

By integrating the AI Analytics Agent into your operations, you not only gain visibility but also unlock the ability to proactively improve your processes and drive business success.

Let SoluSoft’s AI Analytics Agent bring clarity and control to your business processes. Contact us to schedule a demo and discover how data-driven insights can transform your operations.

Our Artificial Intelligence solutions span over a wide range of the spectrum of industries with a variety of applications to provide you more control and precision over your targeted outcomes.

Regardless of the type of your business, our Artificial Intelligence solutions provide you a number of benefits over traditional software to drive your business growth.

Increase Revenues

Increase Accuracy

Increase Customer Satisfaction

Increase Efficiency

Cut Cost

Regulatory Compliance

Reduce Training

Gradual Self-Improvement

Expertise Meets Innovation

With a proven track record in enterprise platforms, SoluSoft combines deep domain expertise with cutting-edge AI technologies to deliver solutions that truly transform.

Custom Solutions for Every Business

Every business is unique, and so are our AI solutions. We work closely with you to ensure our products and services align with your goals.

Unparalleled Support

From initial consultation to deployment and beyond, we are your partners in success, providing dedicated support at every step.

Experience the SoluSoft Advantage

Transform the way you work with AI-powered business solutions that drive results. Let us help you:

  • Automate repetitive tasks.
  • Empower teams with actionable insights.
  • Enhance decision-making with real-time data.
  • Build a future-ready organization.
  • Transform Your Business Today

    Ready to take the leap into AI-powered business transformation? Let SoluSoft show you how AI can unlock new efficiencies, improve customer experiences, and drive better business outcomes.


    Contact Us to learn more about our AI products and services or to schedule a demo of our transformative solutions.

    At SoluSoft.AI, we’re not just providing AI tools – we’re empowering businesses to work smarter, faster, and better. Join the AI revolution today!

    Ready to Transform? Let’s Get Started!

    Explore our products and services to see how SoluSoft.AI can revolutionize your business processes.


    Contact Us to schedule a demo or consultation and unlock the potential of AI for your organization.

    Join the AI revolution with SoluSoft.AI – Empowering Businesses for the Future.

    End-to-End AI Services to Accelerate Your Digital Transformation

    From custom agent development to scalable deployment, SoluSoft ensures your AI solutions deliver results.